
清空记录
历史记录
取消
清空记录
历史记录

DSM(Delta-Sigma Modulation,德尔塔-西格玛调制)音频原理,DSM 的核心是一种过采样噪声整形技术,它的目标不是一次性精确地记录每个采样点的幅度,而是通过极高的采样率来记录相邻采样点之间的变化(Delta, Δ),并将量化误差(噪声)推挤(Sigma, Σ, 意为求和与积累) 到人耳不敏感的高频区域,再通过数字滤波器将其滤除。
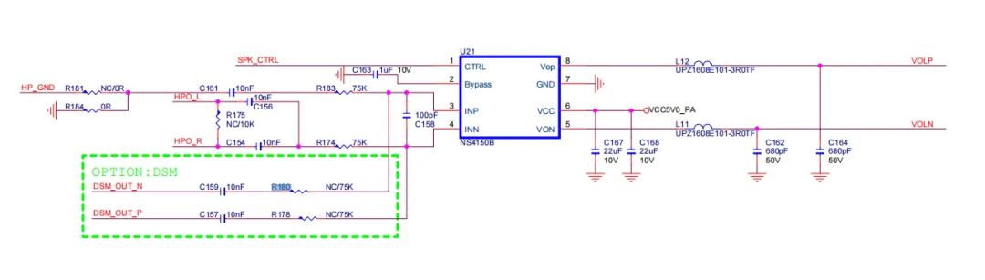
触觉智能RK3506开发板由于默认使用ES8388音频编解码芯片,需整改硬件,修改如下:空贴R183、R174,焊接R180、R178。
触觉智能RK3506开发板,相关底板详细资料请关注深圳触觉智能公众号,添加官方客服13423856106,提供近80个G的软硬件资料与Demo。
将触觉智能提供的RK3506网盘中,软件资料/Linux/patch/dsm路径下的文件替换
相关配置如下,需要注意以下2点:
1.RK3506 sndcpu必须为sai3。
dsm_sound: dsm-sound {
status = "okay";
compatible = "simple-audio-card";
simple-audio-card,format = "i2s";
simple-audio-card,mclk-fs = <256>;
simple-audio-card,name = "rockchip,dsm-sound";
simple-audio-card,bitclock-master = <&sndcodec>;
simple-audio-card,frame-master = <&sndcodec>;
sndcpu: simple-audio-card,cpu {
sound-dai = <&sai3>;
};
sndcodec: simple-audio-card,codec {
sound-dai = <&acdcdig_dsm>;
};
};
&acdcdig_dsm {
status = "okay";
};
&sai3 {
status = "okay";
};
&audio_codec {
status = "okay";
};
2.触觉智能RK3506开发板(EVB3506)的es8388声卡与DSM复用,所以配置DSM功能前需先关闭es8388相关配置。
es8388_sound: es8388-sound {
status = "disabled";
compatible = "rockchip,multicodecs-card";
rockchip,card-name = "rockchip-es8388";
spk-con-gpio = <&gpio0 RK_PB6 GPIO_ACTIVE_HIGH>;
rockchip,pre-power-on-delay-ms = <30>;
rockchip,post-power-down-delay-ms = <40>;
rockchip,format = "i2s";
rockchip,mclk-fs = <256>;
rockchip,cpu = <&sai1>;
rockchip,codec = <&es8388>;
rockchip,audio-routing =
"Headphone", "LOUT1",
"Headphone", "ROUT1",
"Speaker", "LOUT2",
"Speaker", "ROUT2",
"Headphone", "Headphone Power",
"Headphone", "Headphone Power",
"Speaker", "Speaker Power",
"Speaker", "Speaker Power",
"RINPUT1", "Main Mic",
"RINPUT2", "Main Mic",
"LINPUT1", "Headset Mic",
"LINPUT2", "Headset Mic";
pinctrl-names = "default";
pinctrl-0 = <&spk_ctrl>;
};
&i2c0 {
status = "okay";
pinctrl-names = "default";
pinctrl-0 = <&rm_io0_i2c0_scl
&rm_io1_i2c0_sda>;
es8388: es8388@11 {
status = "disabled";
#sound
-dai-cells = <0>;
compatible = "everest,es8388", "everest,es8323";
reg = <0x11>;
clocks = <&mclkout_sai1>;
clock-names = "mclk";
assigned-clocks = <&mclkout_sai1>;
assigned-clock-rates = <12288000>;
pinctrl-names = "default";
pinctrl-0 = <&rm_io8_sai1_mclk>;
};
};
root@rk3506-buildroot:/# aplay -l
**** List of PLAYBACK Hardware Devices ****
card 1: rockchipdsmsoun [rockchip,dsm-sound], device 0: ff4a0000.sai-rk_dsm rk_dsm-0 [ff4a0000.sai-rk_dsm rk_dsm-0]
Subdevices: 1/1
Subdevice
#0
: subdevice
#0
root@rk3506-buildroot:/#
配置功放芯片,将功放芯片开关脚拉高,命令如下:
root@rk3506-buildroot:/root# echo 14 > /sys/class/gpio/export
root@rk3506-buildroot:/root# echo out > /sys/class/gpio/gpio14/direction
root@rk3506-buildroot:/root# echo 255 > /sys/class/gpio/gpio14/value
root@rk3506-buildroot:/# aplay -Dhw:1,0 1KHZ.wav
Playing WAVE '1KHZ.wav' : Signed 16 bit Little Endian, Rate 44100 Hz, Stereo
